首页
党建园地
通知公告
党建动态
学习园地
友情链接
组织建设
学会简介
规章制度
组织机构
分支机构
计划与总结
荣誉与表彰
学术活动
学术年会
其他学术活动
课题研究
课题管理与指南
课题立项
课题结项
教育培训
继续教育
业务培训
会员社区
入会申请
通知公告
会员单位风采
浙江省图书馆学会通讯
下载专区
学会动态
交流与合作
市学会资讯
全国学会动态
M
会员社区
EMBER COMMUNITY
入会申请
通知公告
会员单位风采
《浙江省图书馆学会通讯》
下载专区
常见文档
会员登录
会员系统建设中
通知公告
首页
/
会员社区
/ 通知公告
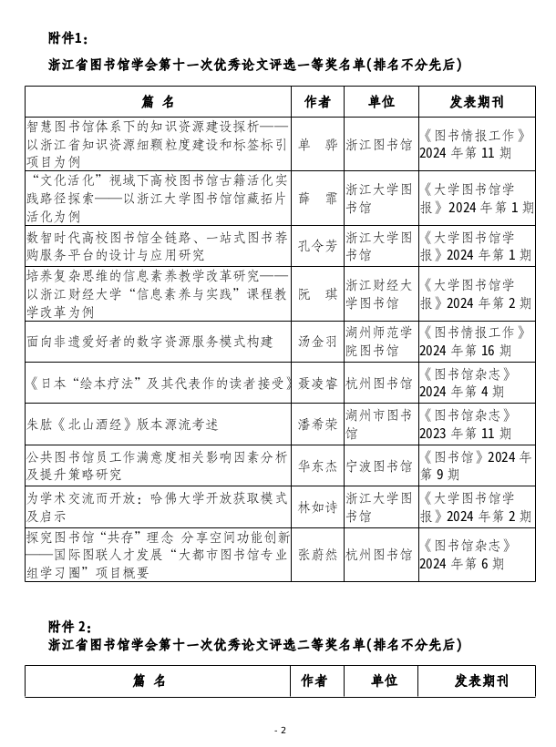
关于浙江省图书馆学会第十一次优秀论文评选结果的通知
来源: 发布时间:2025-10-22 点击量:41027
上一篇:
关于2025年魅力声音·科技@未来 浙江省少年儿童音频征集活动评选结果的公示
下一篇 :
关于浙江省图书馆学会第五届“优秀图书馆服务品牌”评选结果的公示
组织建设
|
学术活动
|
课题研究
|
教育培训
|
会员社区
|
学会动态
|
网站地图
Copyright ©
2015 浙江省图书馆学会版权所有
浙ICP备15042091号
浙公网安备 33010602004359号
联系电话:0571-87986701
地址:浙江省杭州市西湖区转塘街道江涵路300号之江文化中心浙江图书馆